current-image

  • About Regulator
    • Statute
    • Organizational structure
    • Council
    • Management
    • Information directory
    • Activity reports
    • Financial plan
    • Financial reports
    • Activity plans
    • International cooperation
    • FAQ - frequently asked questions
      • General questions
      • VAS - value added services
      • Radio frequency (RF) spectrum
    • Useful links
  • Electronic Communications
    • Regulations - Electronic communications
      • Laws - Electronic communications
      • Bylaws - Electronic communications
      • Allocation plan and Allotment plans
      • Numbering plan
      • Coordination agreements
      • Strategies, studies and guidelines
      • Other general acts
    • Market
      • Market analyses
        • Central access wholesale market
        • Wholesale market for call termination in the mobile network
        • Other markets
          • Wholesale market for high-quality access
          • Wholesale market for fixed network call origination
          • Retail market for fixed network access
          • Retail market for media content distribution
          • Retail market for publicly available fixed telephone services
        • Decisions on the determination of relevant markets and conclusions on the adoption of reports
        • Wholesale market for call termination in the fixed network
        • Wholesale market for local access to network elements
      • Reference offers
      • Auditor's report
      • WACC studies - electronic communications
      • Annual market overviews
      • Quarterly market overviews
      • Bundled service price regulation
    • Radio frequency spectrum
      • Radio-communications
        • DVB-T2 digital television
        • T-DAB digital radio
        • FM analogue radio
        • Radio stations in the public mobile communication network
        • Radio stations in a private mobile communication network
        • Radio stations on ships and other vessels
        • Radio stations on aircrafts
        • Radio stations on locomotives
        • Fixed radio communications
        • Satellite radio communications
          • Fixed satellite links
          • Mobile satellite links
          • SNG
        • Amateur radio service
          • Amateur radio license
          • Amateur radio station permit
          • CEPT and HAREC
          • Foreign nationals
        • Radiodetermination service
        • Public communications networks
        • Personal communications networks
        • Short-range devices (SRD)
        • Equipment for program production and organization of special events
          • PMSE
          • PMR
      • Radio frequency spectrum use
        • Licenses for the use of radio frequency spectrum
        • Use of radio frequency spectrum under general authorization regime
        • Radio frequency spectrum use for special purposes
      • Register of the use of radio frequency spectrum
      • Radio frequency spectrum monitoring
        • Photo gallery
          • Remotely controlled monitoring and measuring stations
          • Compact remotely controlled measuring stations
          • Monitoring and measurement centers
          • Measurement vehicles
          • Sensor stations
          • Portable equipment
      • Technical inspection of radio stations
      • Report of interference
      • Database on the use of radio frequency spectrum
      • Instructions and forms
        • Instructions and forms for licenses for the use of radio frequency spectrum
        • Forms and instructions for submitting applications for registering a radio station in radio frequency bands used under the general authorization regime
        • Instructions for technical inspection of radio stations
        • List of persons involved
        • Technical instructions on the procedure for issuing an individual license for the use of radio frequencies for VHF FM broadcasting stations and the use of the radio data system - RDS
        • How to create project documentation
    • Networks and services
      • For users
        • Quality-of-service monitoring
        • Numbering
        • Number porting
        • Universal service
        • Roaming
        • User tools
        • Geographic overview of broadband network distribution
        • Open Internet access
        • Security and integrity of public communications networks and services
      • For operators and service providers
        • Guidelines, forms and reports
          • Notification on the performance of electronic communications activities
          • Application for the use of numbering
          • International connection guide
          • Reports submitted by operators and service providers
          • Annual reports on quality parameters
          • Questionnaires with a list of indicators
            • Annual report - Technical segment
            • Annual report - Financial segment
          • Quarterly reports
        • Annual fees
          • Fees for the performance of electronic communications activities
          • Fees for the use of numbering
        • Quality-of-service monitoring for operators and service providers
        • Expert supervision of operators and service providers
        • Numbering for service providers
        • Number porting for service providers
        • Universal service for service providers
        • Infrastructure for shared use
        • Geographic overview of broadband network distribution for operators
        • ISP open Internet access
        • Security and integrity of public communications networks and services for operators
      • Radio equipment
  • Postal Services
    • Regulations
      • Law on postal services
      • Bylaws
      • International acts
      • Strategies - Postal services
    • Registry - Postal services
    • General terms and conditions and price lists for the provision of postal services
      • Postal service price lists
        • Price list of postal services in national traffic
        • Price list of postal services in international traffic
      • Општи услови за обављање поштанских услуга
    • For postal service users
      • Prices of postal operators' services
      • Complaints of postal service users
    • For postal operators
      • Issuance of permits for the provision of postal services and forms
      • Annual fee for the provision of postal services
      • Forms for the submission of operators' statistical data
      • Submission of reports
    • Universal postal service
      • Regulatory reports
      • WACC studies
      • Results of the independent screening of non-recorded letter-post items
    • Postal services market
      • Quarterly reports - Postal services
      • Studies and surveys
      • Annual market overview
    • Frequently asked questions and answers
    • Innovation and Information
  • Cyber Security
    • Laws - Information security
    • Bylaws - Information security
    • Strategies, studies and guidelines in the area of information security
  • Contact
  • Useful links
  • Complaints about the work of operators
  • About Regulator
  • News
  • Contact
  • Complaints about the work of operators
  • Register

Search

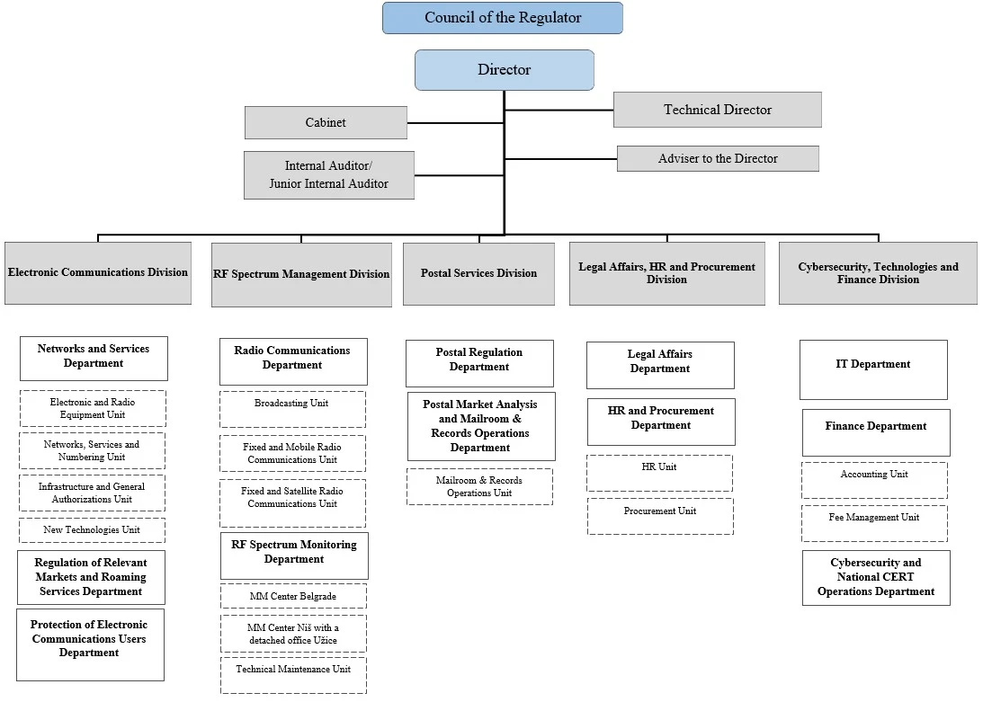
Organizational structure

Ratel / About Regulator / Organizational structure

About Regulator

Regulatory Authority for Electronic Communications and Postal Services

PIB: 103986571 | Tax ID: 17606590

Palmoticeva 2 11103 Belgrade, PAK 106306, Republic of Serbia

Location on the city map
phone

0800/800-999

email

ratel@ratel.rs

fax

011/3232-537

linkedin facebook youtube instagram
Legal notice Privacy policy

© 2026 RATEL | All rights reserved

The website www.ratel.rs uses only necessary cookies. Read more about cookies here.