current-image

  • O Regulatoru
    • Statut
    • Organizaciona struktura
    • Savet
    • Rukovodstvo
    • Informator
    • Izveštaji o radu
    • Finansijski plan
    • Finansijski izveštaji
    • Planovi rada
    • Međunarodna saradnja
    • Često postavljena pitanja
      • Opšta pitanja
      • VAS usluge
      • Radiofrekvencijski (RF) spektar
    • Korisni linkovi
  • Elektronske komunikacije
    • Regulativa - Elektronske komunikacije
      • Zakoni - Elektronske komunikacije
      • Podzakonski akti - Elektronske komunikacije
      • Plan namene i planovi raspodele
      • Plan numeracije
      • Koordinacioni sporazumi
      • Strategije, studije i smernice
      • Ostala opšta akta
    • Tržište
      • Analize tržišta
        • Veleprodajno tržište središnjeg pristupa
        • Veleprodajno tržište terminacije poziva u mobilnoj mreži
        • Ostala tržišta
          • Veleprodajno tržište visokokvalitetnog pristupa
          • Veleprodajno tržište originacije poziva u fiksnoj mreži
          • Maloprodajno tržište pristupa fiksnoj mreži
          • Maloprodajno tržište distribucije medijskih sadržaja
          • Maloprodajno tržište javno dostupne fiksne telefonske usluge
        • Odluke o određivanju relevantnih tržišta i zaključci o usvajanju izveštaja
        • Veleprodajno tržište terminacije poziva u fiksnoj mreži
        • Veleprodajno tržište lokalnog pristupa elementima mreže
      • Standardne ponude
      • Mišljenja revizora
      • WACC studije - Elektronske komunikacije
      • Godišnji pregledi tržišta
      • Kvartalni pregledi tržišta
      • Regulacija cena vezanih usluga
    • Radiofrekvencijski spektar
      • Radio-komunikacije
        • Radio-difuzija
        • Digitalna televizija DVB-T2
        • Digitalni radio T-DAB+
        • Analogni radio FM
        • Radio-stanice u javnoj mobilnoj komunikacionoj mreži
        • Radio-stanice u privatnoj mobilnoj komunikacionoj mreži
        • Radio-stanice na brodu i drugom plovilu
        • Radio-stanice na vazduhoplovu
        • Radio-stanice na lokomotivi
        • Fiksne radio-komunikacije
        • Satelitske radio-komunikacije
          • Fiksne satelitske veze
          • Mobilne satelitske veze
          • SNG
        • Amaterska radio-služba
          • Radioamaterska licenca
          • Dozvola za radioamatersku stanicu
          • CEPT i HAREC
          • Strani državljani
        • Radiodeterminacijska služba
        • Javne komunikacione mreže
        • Privatne komunikacione mreže
        • Uređaji kratkog dometa (SRD)
        • Oprema za proizvodnju programa i organizaciju specijalnih događaja
          • PMSE
          • PMR
      • Korišćenje radiofrekvencijskog spektra
        • Dozvole za korišćenje radiofrekvencijskog spektra
        • Korišćenje radiofrekvencijskog spektra po režimu opšteg ovlašćenja
        • Korišćenje radiofrekvencijskog spektra za posebne namene
      • Evidentiranje korišćenja radiofrekvencijskog spektra
      • Kontrola radiofrekvencijskog spektra
        • Galerija slika
          • Daljinski upravljane kontrolno-merne stanice
          • Kompaktne daljinski upravljane merne stanice
          • Kontrolno-merni centri
          • Merna vozila
          • Senzorske stanice
          • Prenosna oprema
      • Tehnički pregled radio-stanica
      • Prijava smetnji
      • Baza podataka o korišćenju radiofrekvencijskog spektra
      • Uputstva i obrasci
        • Uputstva i obrasci za dozvole za korišćenje radiofrekvencijskog spektra
        • Obrasci i uputstvo za podnošenje prijava za evidentiranje radio-stanice u radiofrekvencijskim opsezima koji se koriste po režimu opšteg ovlašćenja
        • Uputstva za tehnički pregled radio-stanica
        • Lista angažovanih lica
        • Tehničko uputstvo o postupanju prilikom izdavanja pojedinačne dozvole za korišćenje radio-frekvencija za VHF FM radio-difuzne stanice i korišćenje sistema radio podataka – RDS
        • Uputstva za izradu projektne dokumentacije
    • Mreže i usluge
      • Za korisnike
        • Kontrola kvaliteta usluga
        • Numeracija
        • Prenos broja
        • Univerzalni servis
        • Roming
        • Alati za korisnike
        • Geografski pregled rasprostranjenosti širokopojasnih mreža
        • Otvoreni pristup internetu
        • Bezbednost i integritet javnih komunikacionih mreža i usluga
      • Za operatore i pružaoce usluga
        • Uputstva, obrasci i izveštaji
          • Obaveštenje o obavljanju delatnosti elektronskih komunikacija
          • Zahtev za izdavanje numeracije
          • Uputstvo za međunarodno povezivanje
          • Izveštaji koje dostavljaju operatori i pružaoci usluga
          • Godišnji izveštaji o parametrirma kvaliteta
          • Upitnici sa listom indikatora
            • Godišnji izveštaji - tehnički deo
            • Godišnji izveštaji - finansijski deo
          • Kvartalni izveštaji
        • Godišnje naknade
          • Naknade za obavljanje delatnosti elektronskih komunikacija
          • Naknade za korišćenje numeracije
        • Kontrola kvaliteta usluga operatora i pružaoca usluga
        • Stručni nadzor operatora i pružaoca usluga
        • Numeracija za pružaoce usluga
        • Prenos broja za pružaoce usluga
        • Univerzalni servis za pružaoce usluga
        • Infrastruktura za zajedničko korišćenje
        • Geografski pregled rasprostranjenosti širokopojasnih mreža za operatore
        • Otvoreni pristup internetu pružalaca usluga
        • Bezbednost i integritet javnih komunikacionih mreža i usluga za operatore
      • Radio-oprema
  • Poštanske usluge
    • Regulativa
      • Zakon o poštanskim uslugama
      • Podzakonski akti
      • Međunarodna akta
      • Strategije - poštanske usluge
    • Registar - poštanske usluge
    • Opšti uslovi i Cenovnici za obavljanje poštanskih usluga
      • Cenovnici za obavljanje poštanskih usluga
        • Cene poštanskih usluga za unutrašnji saobraćaj
        • Cenovnik poštanskih usluga za međunarodni saobraćaj
      • Opšti uslovi za obavljanje poštanskih usluga
    • Za korisnike poštanskih usluga
      • Cene usluga poštanskih operatera
      • Prigovori korisnika poštanskih usluga
    • Za poštanske operatore
      • Izdavanje dozvola za obavljanje poštanskih usluga i obrasci
      • Naknade za obavljanje poštanskih usluga
      • Obrasci za dostavljanje statističkih podataka operatora
      • Podnošenje izveštaja
    • Univerzalna poštanska usluga
      • Regulatorni izveštaji
      • WACC studije
      • Rezultati nezavisnog merenja neregistrovanih pismonosnih pošiljaka
    • Tržište poštanskih usluga
      • Kvartalni podaci – poštanske usluge
      • Studije i istraživanja
      • Godišnji pregled tržišta
    • Česta pitanja i odgovori
    • Inovacije i informacije
  • Informaciona bezbednost
    • Zakoni - Informaciona bezbednost
    • Podzakonski akti - Informaciona bezbednost
    • Strategije, studije i smernice iz oblasti informacione bezbednosti
  • Kontakt
  • Korisni linkovi
  • Prigovori na rad operatora
  • O Regulatoru
  • Novosti
  • Kontakt
  • Prigovori na rad operatora
  • Registar

Pretraga

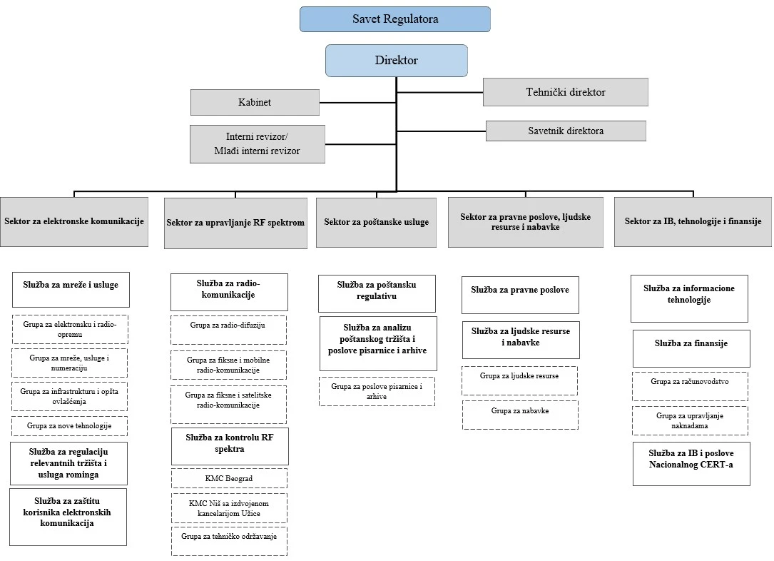
Organizaciona struktura

Ratel / O Regulatoru / Organizaciona struktura

O Regulatoru

Čitaj mi Your browser does not support the audio element.

Regulatorno telo za elektronske komunikacije i poštanske usluge

PIB: 103986571 | Matični broj: 17606590

Palmotićeva 2 11103 Beograd, PAK 106306, Republika Srbija

Lokacija na mapi grada
phone

0800/800-999

email

ratel@ratel.rs

fax

011/3232-537

linkedin facebook youtube instagram
Pravno obaveštenje Politika privatnosti

© 2026 RATEL | Sva prava zadržana

Sajt www.ratel.rs koristi samo nužne kolačiće. Više o kolačićima pročitajte ovde.